宾夕法尼亚大学景观设计硕士具体课程设置

发布时间:2016-08-10    文章来源: 金东方留学    点击:3510次

宾夕法尼亚大学景观设计专业硕士课程与当代国际景观设计前沿理论紧密结合,一共包含4个紧密相连的部分:设计课(studio)、工程课(workshop)、理论课(theory)和媒体课(media)。

  宾夕法尼亚大学景观设计专业硕士课程与当代国际景观设计前沿理论紧密结合,一共包含4个紧密相连的部分:设计课(studio)、工程课(workshop)、理论课(theory)和媒体课(media)。其中,设计课注重景观都市主义在设计实践当中的探索研究,是整个课程体系的核心内容,其他3类课程则为设计课提供强大的支撑。通常设计课(图2)的时间达到每周12个课时,媒体课每周3~4个课时,理论课每周3个课时,工程课每周 4~7个课时,从课程时间安排上就体现出宾大风景园林系对培养学生设计能力的重视程度。实际上,美国各个高校风景园林系的发展方向差异较大,比如伊利诺伊大学香槟分校偏重理论研究,密歇根大学偏重景观生态学研究等,都需要学生撰写学位论文才能毕业。宾大则要求学生完成各学期设计课、修满学分即可毕业,不需要撰写学位论文,更注重对学生设计综合能力的培养。

  一、设计课

  为了让学生全面接受宾大独特的培养模式,在设计课(表1)教学中主要分为5个步骤:第一,通过绘画和模型制作来训练学生的观察和记录能力,培养学生视觉敏感度和动手能力。第二,通过对不同层次的空间结构进行图解和组织,培养学生的空间感、触感和捕捉信息的敏感度。第三,通过解读场地的潜能和独特性,在设计中记录和演变这些发现,培养学生建立对场地设计的工作方法。第四,通过对过去和当前景观理念的批判来创造和设计新景观,培养学生的想象力、推理能力和批判能力。第五,培养学生的创新能力,学会在基础设施和大尺度项目中的技术应用和规划实践。

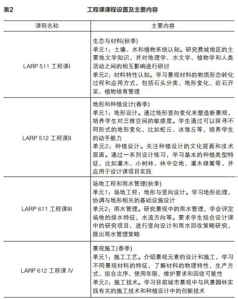
  二、 工程课

  宾大景观设计系工程课(表2)是有关场地工程和生态技术的课程,主要学习景观材料特性及其物质形态转换过程。学习内容包含4个知识单元:第一个知识单元是了解景观材料(岩石、土壤、植物、水、木材、混凝土、沥青、钢等)的基本特性;第二个知识单元是认识和分析景观材料的物理特性,包括材料的可塑性和重组性;第三个知识单元是关于材料特性的转变和设计师意图的表达;第四个知识单元是关于触觉感知,涉及手工技巧和工艺方面的知识。

  三、 理论课

  理论课(表3)侧重介绍景观设计的历史发展过程以及不同时代和不同文化下的自然观,让学生了解景观设计历史和理论。

  四、 媒体课

  媒体课(表4)主要向学生介绍绘画、投影、透视、数字图像技术、计算机辅助设计、数字建模和视频技术,学生在设计过程当中利用这些不同的技术可以增强自己的观察、识别和想象能力。


  编辑:翁晓兰

分享到:
  •  
  •  
  • 2023年至领留学名校录取榜
  • 2022年至领留学名校录取榜
院校排名 MORE>>
专业解析 MORE>>
热门标签